AI公司员工离职创业竞业限制注意事项指引
引 言
在AI技术迅速发展的今天,AI公司在技术创新、产品研发和商业秘密保护等方面面临着前所未有的机遇与挑战。为了维持其技术优势和商业竞争力,许多AI公司在劳动合同或保密协议中约定了竞业限制条款。这些条款不仅用于保护公司核心技术,如算法、模型架构以及数据处理方法,同时也对员工离职后跳槽或自主创业形成了一定约束。另一方面,员工在离职过程中需要权衡未来职业发展与原公司竞业限制协议之间的关系,从而避免法律风险和不必要的经济损失。
本指南旨在为AI行业从业人员提供一份简要、实用的离职或创业竞业限制注意事项指引,通过对风险点梳理,为AI从业人员在实际操作中提供切实可行的参考和建议。
1 竞业限制概述:AI从业者为何需要特别关注
竞业限制是用人单位与劳动者之间关于离职后一定期间内不得从事竞争性业务的约定,其主要功能在于通过合理限制特定劳动者的就业选择权,保护用人单位的商业秘密和与知识产权相关的保密事项。
1.1AI行业的特殊性
竞业限制协议的适用人员一般仅限于高级管理人员、高级技术人员以及其他负有保密义务的员工。AI公司的核心竞争力高度依赖技术秘密(算法模型、训练数据、技术架构)和经营信息(客户资源、商业策略、融资或投并信息)。AI行业的从业人员普遍属于竞业限制的适格主体,原因在于:
(1)高级技术人员认定门槛较低。AI公司的科学家、架构师、算法工程师、研发负责人等,通常可依据任职职务、工作内容、薪资待遇等被认定为高级技术人员。
(2)其他负有保密义务人员范围广泛。即便不属于高级管理人员或高级技术人员,只要接触或掌握公司的模型参数、训练数据集、客户信息等商业秘密,即可能成为竞业限制的适格主体。
(3)商业秘密认定趋严。裁审机构目前对用人单位是否存在商业秘密、劳动者是否接触或掌握商业秘密有从严审查的趋势,这意味着AI公司在主张竞业限制时需要提供更充分的证据。
关键提示
竞业限制人员范围仅限于高级管理人员、高级技术人员以及其他负有保密义务的人员。对于一般劳动者,需要接触或掌握商业秘密才能成为竞业限制的适格主体。AI公司中,即使是初级工程师,如果参与核心模型训练或接触关键数据集,也可能被纳入竞业限制范围。
1.2竞业限制与保密义务的区别
竞业限制义务属于约定义务,不以是否订立保密协议或条款为必要前提。仅约定保密义务,劳动者不必然承担离职后的竞业限制义务。换言之,即使劳动者签署了保密协议(NDA),如果没有单独的竞业限制条款或协议,劳动者在离职后并不受竞业限制的约束。反之,如果存在竞业限制约定,则必须严格遵守。
2 离职前:全面审查劳动者的竞业限制协议
2.1确认协议是否存在及形式
竞业限制可能存在于多种文件形式中,包括但不限于:单独的竞业限制协议、劳动合同中的竞业限制条款、保密协议中的竞业限制条款、入职时签署的承诺书或合同附件。劳动者需要仔细检索所有曾签署的文件,确认是否包含竞业限制内容。需要注意的是,即使条款中未明确提出“竞业限制”概念,若有符合竞业限制内涵要求的文字表述(如“离职后不得从事同类业务”),主流观点认为不影响竞业限制合意的认定。
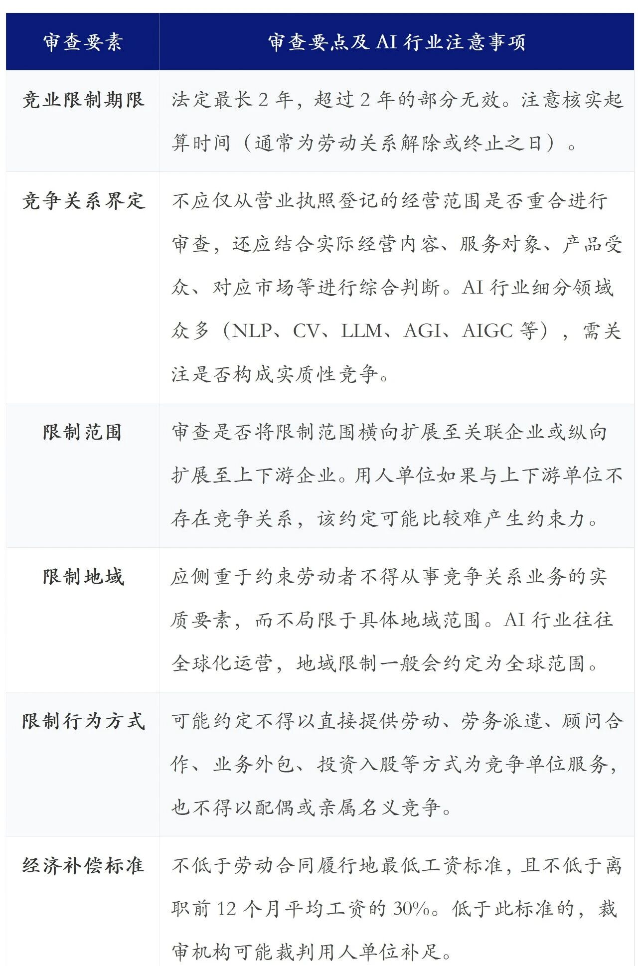
2.2审查协议的核心条款
根据操作指引第十条,竞业限制协议的主要内容应包括以下要素,逐一审查有助于评估协议的约束力和合理性:


2.3竞业限制协议效力的审查
应重点审核竞业限制协议约定的内容是否存在《劳动合同法》第二十六条规定的无效情形,包括:以欺诈、胁迫的手段或者乘人之危,使对方在违背真实意思的情况下订立的或者变更劳动合同的;用人单位免除自己的法定责任、排除劳动者权利的;违反法律、行政法规强制性规定的。如存在上述情形,可主张协议无效。
风险提示
如果劳动者的竞业限制协议未约定经济补偿,这并不意味着协议无效。根据司法实践,未约定补偿标准或约定不明的,通常适用离职前12个月月平均工资30%的标准。因此,即使协议未约定补偿,劳动者仍然可能受到竞业限制的约束,同时也有权主张经济补偿。
3 离职时:关键操作与注意事项
3.1确认用人单位是否要求履行竞业限制
用人单位如不需要劳动者履行竞业限制义务,应以书面通知等明示方式告知。如果劳动者在离职时未收到任何关于竞业限制的通知,建议主动向用人单位确认,并保留沟通记录。需要特别注意的是,即使协议中约定"用人单位在劳动者劳动关系解除或终止前未通知劳动者履行竞业限制,则劳动者无需履行竞业限制",用人单位未在离职前告知的,依旧建议劳动者要求公司以书面形式明示告知是否需要履行。
3.2保留关键证据
离职时应注意保留以下证据材料,以备后续可能的争议:
(1)劳动合同及竞业限制协议原件。确保持有所有签署文件的完整副本。
(2)离职证明。明确载明劳动关系解除或终止的日期。
(3)工资及收入证明。用于确定竞业限制经济补偿的计算基数(离职前12个月平均工资)。
(4)竞业限制相关沟通记录。包括用人单位是否要求履行竞业限制的通知、补偿支付安排、与公司授权代表(如line mgr或HR)的沟通视频及音频。
(5)岗位职责及工作内容材料。用于证明是否属于竞业限制适格主体。但是需要注意保留的材料不应含有公司的商业秘密或保密信息。
4 竞业限制期间:离职、创业过程中的合规要点
4.1竞业限制的义务边界
在竞业限制期间,劳动者不得从事以下行为:
(1)入职竞品企业。不得在生产同类产品、经营同类业务或有其他竞争关系的用人单位任职。
(2)自行创业经营竞争业务。不得自己生产与原单位有竞争关系的同类产品或经营同类业务。对于AI从业者而言,如果劳动者创业的方向与原公司的核心业务存在实质性竞争,则构成违约。
(3)间接竞业。不得以劳务派遣、关系挂靠、人事代理、顾问合作、业务外包等方式为竞争单位服务。
(4)借名竞业。不得以配偶或亲属名义生产与原单位有竞争关系的同类产品或经营同类业务。裁审机构会进行实质审查。
AI创业者特别注意
竞争关系的认定不仅看营业执照登记范围,更重视实际经营内容、服务对象、产品受众和对应市场的重合度。例如,原公司做大语言模型基础设施,劳动者创业做基于大模型的垂直应用,两者是否构成竞争关系需要具体分析。建议在创业方向确定前,充分评估与原公司业务的实质竞争关系,必要时咨询专业律师。
4.2经济补偿的权利保障
在竞业限制期间,劳动者有权获得经济补偿。以下是几个需要关注的要点:
(1)补偿标准。协议有约定从约定(不得低于法定最低标准);未约定或约定不明的,按离职前12个月月平均工资的30%计算,且不低于劳动合同履行地最低工资标准。
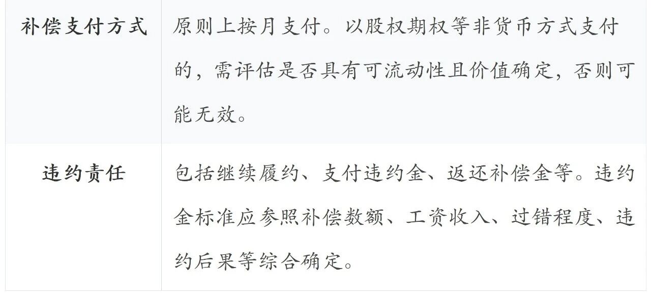
(2)支付方式。原则上按月支付法定货币。以股权期权等非货币方式替代的,需具有可流动性和确定的财产价值,否则可能被认定无效。
(3)单方解除权。如果用人单位因自身原因连续或累计三个月未支付竞业限制经济补偿,劳动者可以单方通知解除竞业限制约定。建议以书面形式行使解除权并保留通知记录。
风险提示
在劳动者解除条件成就的情况下,如未书面行使解除权意思表示而直接实施竞业行为,司法裁判中一般视为劳动者通过其实际行为提出解除竞业限制协议。但为安全起见,强烈建议先书面通知前雇主解除,再开展竞业行为,以避免争议。
4.3就业报告义务
如果竞业限制协议约定了就业报告义务,劳动者应按约定向原单位披露新的用工信息与情况,包括提供新单位联系方式等。需要注意的是,主流观点认为报告义务属于附随义务,补偿是竞业限制义务的对价而非附随义务的对价,因此即使未履行报告义务,也不应导致丧失获得补偿的权利。但未履行报告义务可能影响用人单位对劳动者是否违约的调查判断,建议如实履行。对于报告义务的应对措施,我们将专门起草一份指引。
5 违约后果与风险评估
5.1违约责任的承担方式
如果被认定违反竞业限制义务,劳动者可能面临以下法律后果:

5.2竞业限制与商业秘密侵权的交叉风险
AI创业者需要特别注意,违反竞业限制义务与侵犯商业秘密可能构成独立的法律责任。原单位有权分别提起违反竞业限制义务的劳动争议仲裁和侵犯商业秘密的侵权责任之诉。这意味着劳动者可能同时面临两条法律追诉路径,且两者并不构成请求权竞合。
在AI领域,商业秘密的保护范围可能涵盖:核心算法与模型架构、训练数据集及数据处理方法、系统架构设计文档、客户合同及商业条款、融资及估值信息等。创业时务必确保不使用、不复制、不参考原公司的任何商业秘密信息。
6 争议解决:程序与策略
6.1管辖与程序
竞业限制纠纷适用劳动争议案件管辖规定,实行仲裁前置。具体而言:仲裁阶段由劳动合同履行地或用人单位所在地的劳动争议仲裁委员会管辖,双方分别申请的以劳动合同履行地优先;诉讼阶段由用人单位所在地或劳动合同履行地的基层人民法院管辖。需要注意的是,竞业限制协议中的管辖约定通常不被认可。
6.2时效问题
劳动争议仲裁时效期间为一年,从当事人知道或应当知道其权利被侵害之日起计算。关于起算日期,实务中存在多种观点,包括从劳动关系解除之日起算、从实际知道权利被侵害之日起算等。请求确认竞业限制协议无效的,一般不适用仲裁时效规定。
程序
风险提示
(1)裁审机构不主动适用时效规定。如果劳动者代理被申请人/被告方,时效抗辩必须在仲裁阶段主动提出,否则诉讼阶段再提出将不被支持。
(2)仲裁阶段应尽量周延请求事项,避免遗漏导致另行申请仲裁。
(3)仲裁阶段应及时举证,避免诉讼阶段因逾期举证产生风险。
6.3劳动者可主张的仲裁/诉讼请求
作为劳动者,劳动者可以提起以下请求:
(1)请求用人单位支付竞业限制经济补偿。适用于用人单位未支付或未足额支付补偿的情形。
(2)请求确认竞业限制协议无效。适用于协议存在法定无效情形、主体不适格、内容显失公平等情况。
(3)请求解除竞业限制协议。适用于用人单位连续或累计三个月未支付补偿等法定解除条件成就的情形。
7 AI创业者的实务建议
7.1创业前的风险评估清单
(1)全面审查竞业限制协议。确认协议的存在形式、核心条款内容、效力状态。
(2)评估创业方向的竞争关系。从实际经营内容、服务对象、产品受众、对应市场等多个维度分析,而非仅看经营范围。
(3)确认经济补偿的支付情况。核实原单位是否按时足额支付竞业限制补偿,是否具备单方解除条件。
(4)建立信息防火墙。确保创业过程中不使用原公司的任何商业秘密、技术资料或客户信息。
(5)咨询专业律师。在做出创业决定前,建议委托专业劳动法律师就劳动者的具体情况提供个性化法律分析和风险评估。
7.2合规创业的关键原则
在竞业限制期间创业,应遵循以下原则:确保创业方向与原公司业务不构成实质竞争关系;不使用原公司的任何保密信息和知识产权;不招募原公司的核心技术人员(可能涉及共同侵权);保留所有与竞业限制相关的沟通记录和证据;如实履行就业报告义务(如有约定);按期接收并记录竞业限制补偿金的支付。
7.3若竞业限制期已过
竞业限制期限届满后,劳动者的竞业限制义务自然终止,无需原单位另行通知。届时劳动者可以自由从事任何合法经营活动。但请注意,商业秘密保护义务不受竞业限制期限的约束,即使竞业限制期满,劳动者仍然负有不得侵犯原单位商业秘密的法律义务。
重要提示
由于地域政策规定(如江苏的竞业补偿标准为前十二个月公司的三分之一)的差异以及仲裁司法理念的动态变化,具体案件请务必咨询专业renshi获取针对性的法律建议。