诉讼研究 | 如何认定和处理多重合同性质的商事交易类案件
在商事交易中,合同名实不符的现象屡见不鲜,一份名为“委托”的合同,可能同时融合中介、服务、买卖等多重法律要素。纠纷发生时,合同定性便成为裁判的基石,是适用委托合同的任意解除权,还是中介合同的报酬规则,抑或作为复合型合同整体处理?不同定性将导向不同的法律后果。本文以一则委托收购股权纠纷为切入点,剖析多重法律关系交织下的合同定性思路,以期为同类案件的认定与处理提供参考。
1 基本案情
甲公司与乙公司签订了一份《股权收购委托合同》,合同约定甲公司委托乙公司收购具备中国证券投资基金业协会(以下简称“中基协”)私募基金管理人资质的上海某某有限公司(以下简称“目标公司”)的全部股权,收购总价款为100万元(该价款实质上包含了股权转让价款以及乙公司提供委托服务的报酬),分三期支付。合同进一步约定,乙公司需对目标公司的资质、债务状况作出实质性保证,并需协调完成针对目标公司的尽职调查、协助目标公司发行基金产品以及保证股权转让双方最终办理股权变更等,并约定非因甲公司原因导致基金产品发行失败的,乙公司应全额退款。
上述合同签订后,乙公司和丙公司(作为股权转让方的中介)也同步签订了《股权收购委托合同》,约定收购总价款为90万元,其他合同内容同甲公司与乙公司签订的《股权收购委托合同》。同步,丙公司又与股权转让方李某签订了《股权收购委托合同》,约定收购价款80万元,其他合同内容同甲公司与乙公司签订的《股权收购委托合同》。
上述合同签订后,甲公司向乙公司共实际支付了50万元,乙公司向丙公司实际支付了40万元,丙公司向李某实际支付了30万元。
后甲公司选择不立即办理股权变更工商登记手续,而是与转让方李某签订了《股权代持协议》,约定目标公司全部股权的实际所有人为甲公司,转让方李某代甲公司持有。后乙公司向甲公司交付了目标公司的章证照以及用于发行基金产品的中基协账号密码,甲公司获得了目标公司的实际控制权并主导基金产品发行申请。中基协审核过程中,认定目标公司涉嫌发行通道产品,导致拟备案基金产品发行失败。最终甲公司起诉乙公司,要求乙公司退还甲公司已向其支付的50万元。
2 合同定性之争
法院审理过程中,甲乙双方就双方签订的《股权收购委托合同》的法律性质产生了根本性分歧。
◆甲公司主张,甲乙双方签订的《股权收购委托合同》并非单纯的委托合同,而是兼具委托合同和买卖合同性质的复合型合同,其理由主要包括两方面:首先,单纯的委托合同报酬应当是明确的,但是甲公司对乙公司提供的委托服务所对应的具体报酬数额既未约定,也不了解;其次,甲公司已支付的款项中大部分应当属于股权转让价款,乙公司虽非目标公司股权的所有权人,但在整个交易安排中,依据指示交付的原理,乙公司实际扮演了“卖方”的角色,这使得合同包含了买卖要素。故甲公司作为买方,可以购买的标的物出现瑕疵(即基金产品发行失败)为由,进而主张合同目的无法实现,从而要求作为卖方的乙公司退款。
◆乙公司则主张,甲乙双方签订的《股权收购委托合同》为纯粹的委托合同,理由主要有两点:首先,本合同的名称以及约定的委托事项都明确指明本合同的性质是委托合同,至于收购价款虽然包含股权转让款,但该部分系乙公司为完成委托事项而支付给第三方的款项,属于代为转付的款项,不属于乙公司自身出售股权所得价款,且乙公司不具有卖方地位,故双方系委托合同关系,并非买卖合同关系;其次,乙公司认为其已按照本合同约定完成了委托服务事项,甲公司支付的款项大部分已由乙公司转付给了股权转让方李某,且基金产品发行失败并非乙公司过错所致,因此其已履行的委托事务对应的服务报酬不应退还,至于已转付的股权款,则应由甲方向实际转让方主张权利。
本案甲乙双方签订的合同性质的认定将成为本案裁判的基石,并将直接导向完全不同的法律后果。虽然合同中存在“委托内容”的约定,但最终认定合同性质仍应以约定的双方权利义务内容为准。
◆若法院采纳甲公司的观点,将合同认定为兼具委托与买卖要素的复合型合同,此种定性下,合同任意解除权的适用将受到严格限制。法院需要进一步探究:基金产品发行失败是否构成了乙公司对此项核心义务的违反,或导致了整个复合合同目的的根本落空?在此路径下,甲公司的退款请求权将建立在约定解除权是否成就,以及乙公司违约或合同目的无法实现的基础上,甲公司因此可能有权根据《民法典》第五百六十三条主张解除合同,并要求乙公司返还已支付的全部款项,而非基于委托合同的任意解除权。
◆若法院采纳乙公司的观点,将合同定性为委托合同,那么甲公司作为委托人,将可能依据《民法典》第九百三十三条享有任意解除权。在此框架下,乙公司作为受托人,就其已完成工作所对应的报酬可能被认定为乙公司的合法所得,无需向甲公司退还;对于未完成委托事务相对应的那部分报酬,因其对应的合同义务并未履行,对价基础缺失,乙公司无权取得,应予退还。但就甲公司为收购股权而支付的并已由乙公司转付给转让方的该部分款项,乙公司是依据甲公司的指示和授权,将该笔款项转付给转让方李某,该转付行为的法律后果直接归属于委托人甲公司,乙公司原则上并无法定义务必须追回并退还给甲公司。此时,该款项无法返还的风险,应被视为委托人甲公司为实现其自身商业目的而自愿承担的商业风险与财务安排的一部分。
本案的争议焦点,揭示了合同类型的定性在复杂商事纠纷中的极端重要性。
3 如何区分几种典型合同与复合型合同?
(一)
中介合同、委托合同、服务合同以及复合型合同的特征对比


(二)关于本案的合同性质分析
1、不属于单纯的中介合同
(1)义务不同
中介人的核心义务仅为“报告订约机会”或“提供媒介服务”,不参与交易的履行与协调。而本案乙公司的义务远超于此,包括协助尽职调查、产品发行、变更股权等,乙公司深度介入并主导了交易的多个关键环节。
(2)风险承担与报酬机制不同
中介人不承担交易风险,报酬严格与“促成合同成立”挂钩。本案中,乙公司对目标公司资质提供保证,实质上承担了标的瑕疵风险;且其报酬亦无法清晰对应“促成股权转让协议”这一单一节点,而是与一系列后续服务的履行及交易整体成败相关联。
2、不属于单纯的委托合同
(1)义务不同
单纯委托合同的受托人严格遵循委托人具体、明确的指示行事,决策空间有限,法律后果由委托人承担。本案中,乙公司需协调尽职调查、协助发行产品以及保证工商变更等,已超越辅助执行之范畴,转化为独立的法律承诺,这使得乙公司的法律地位不再是单纯的指令执行者,而是部分承担了交易标的合规性风险的责任主体,由此形成权利义务性质的实质性突破。
(2)风险承担不同
委托合同的受托人原则上不承担商业风险。而本案乙公司作出的“实质性保证”,使其直接承担了标的资产(目标公司)的资质与债务风险,这与委托关系中的风险归属原则相悖。
(3)报酬机制不同
单纯的委托合同中,双方对于委托报酬的数额约定通常是明确的。本案中,甲公司对于乙公司的委托报酬金额是不知情的,并且本合同约定的合同对价实际上包含了股权转让价款与乙公司的服务对价,乙公司在收到甲公司支付的合同款项后至转付前的期间内,对该笔款项享有事实上的控制权和处分权。这种支付路径的设计模糊了委托关系中"委托人资金"与"受托人转付"的清晰界限,更接近于买卖或投融资交易中资金过手的安排,与委托关系中受托人如实报账、费用实报实销的财务透明原则不相吻合。
3、不属于单纯的服务合同
(1)合同目的与标的物不同
服务合同的标的是“服务行为”及其专业成果,核心在于“劳务的提供与完成”。本合同的根本目的,不仅在于获得乙公司的协调、尽调等服务,更在于最终取得具备基金牌照的目标公司股权并成功发行产品。合同的“标的物”隐含了财产权利(股权)及其附带的商业价值实现。
(2)对价不同
单纯服务合同的报酬清晰对应服务内容(如固定服务费+成果奖励)。本案合同总价款100万元混合了“股权转让价款”与“服务对价”,且未作明确区分,表明支付对价所对应的并非单一的服务行为,而是实现整个复合型商业目的的一揽子成本与报酬。
4、不属于单纯的买卖合同
(1)主体不同
买卖合同的双方是标的物的所有权人(卖方)与购买人(买方)。本案中,乙公司并非目标公司股权的所有权人,其身份是受托收购方兼服务提供方,不符合买卖合同中卖方的主体特征。
(2)所有权转移方式不同
买卖合同的核心特征是标的物所有权的直接转移。本案中,股权并非直接从乙公司转移至甲公司,而是从转让方直接转移至甲公司。
(3)合同义务的不同
买卖合同卖方的核心义务是交付标的物并转移所有权,保证标的物无权利瑕疵和物的瑕疵。本案乙公司的义务远超于此,还包括协调尽职调查、资质保证、产品发行、股权变更等一系列与股权交付无直接关联的持续性服务义务,这些义务无法被买卖合同的义务范畴所涵盖。
(4)风险承担不同
在买卖合同中,风险通常在交付时转移。本案中,乙公司承担的风险具有多阶段性和复合性的特点,既包括收购过程中的执行风险,也包括对标的公司资质保证的持续性风险,还包括协助产品发行的结果关联性风险,这与买卖合同相对清晰的风险转移节点存在本质区别。
4 法院如何认定合同性质?
在司法实践中,面对复杂多样的合同性质,法院逐渐形成了一套相对成熟的审理思路。通过对典型案例的梳理,可以发现法院在审理此类案件时,主要围绕以下几个核心问题展开裁判。
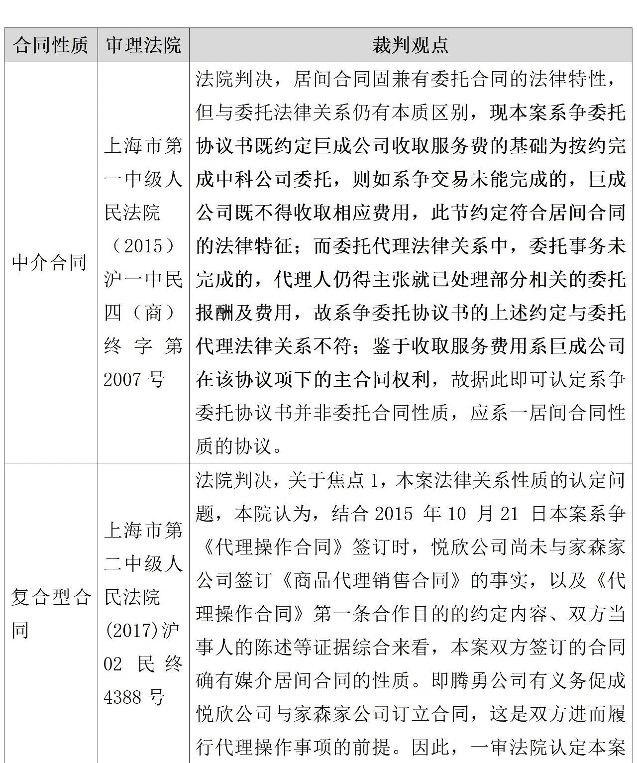
(一)法院典型案例和裁判观点






(二)法院认定和处理思路
通过对以上案例的分析,本文总结出法院审理的以下几个思路:
1、合同定性应穿透形式,审查实质
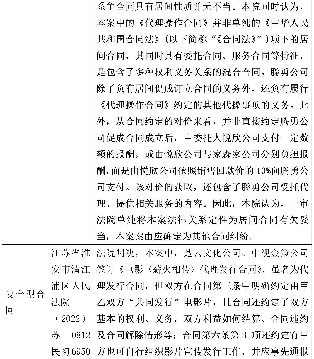
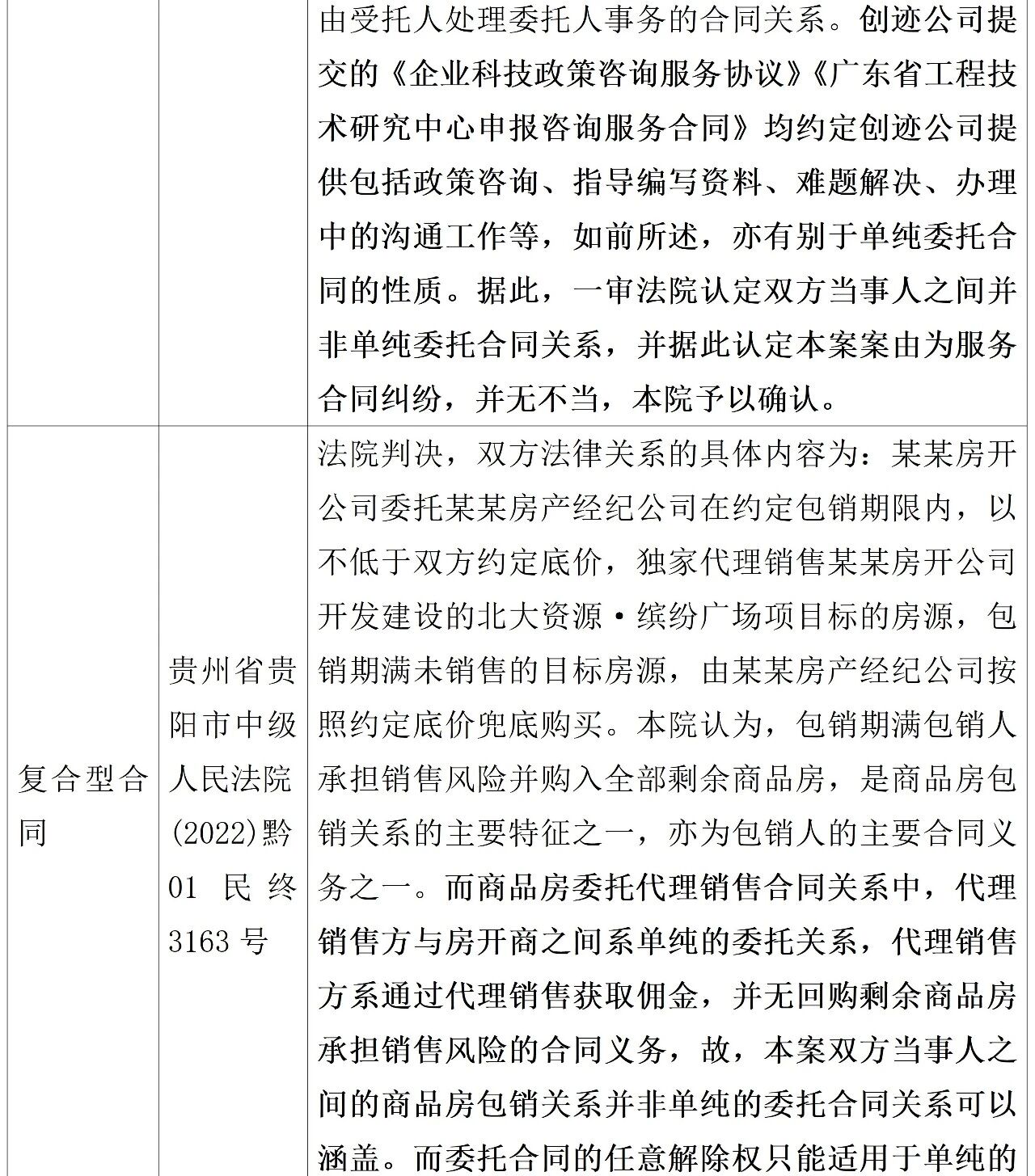
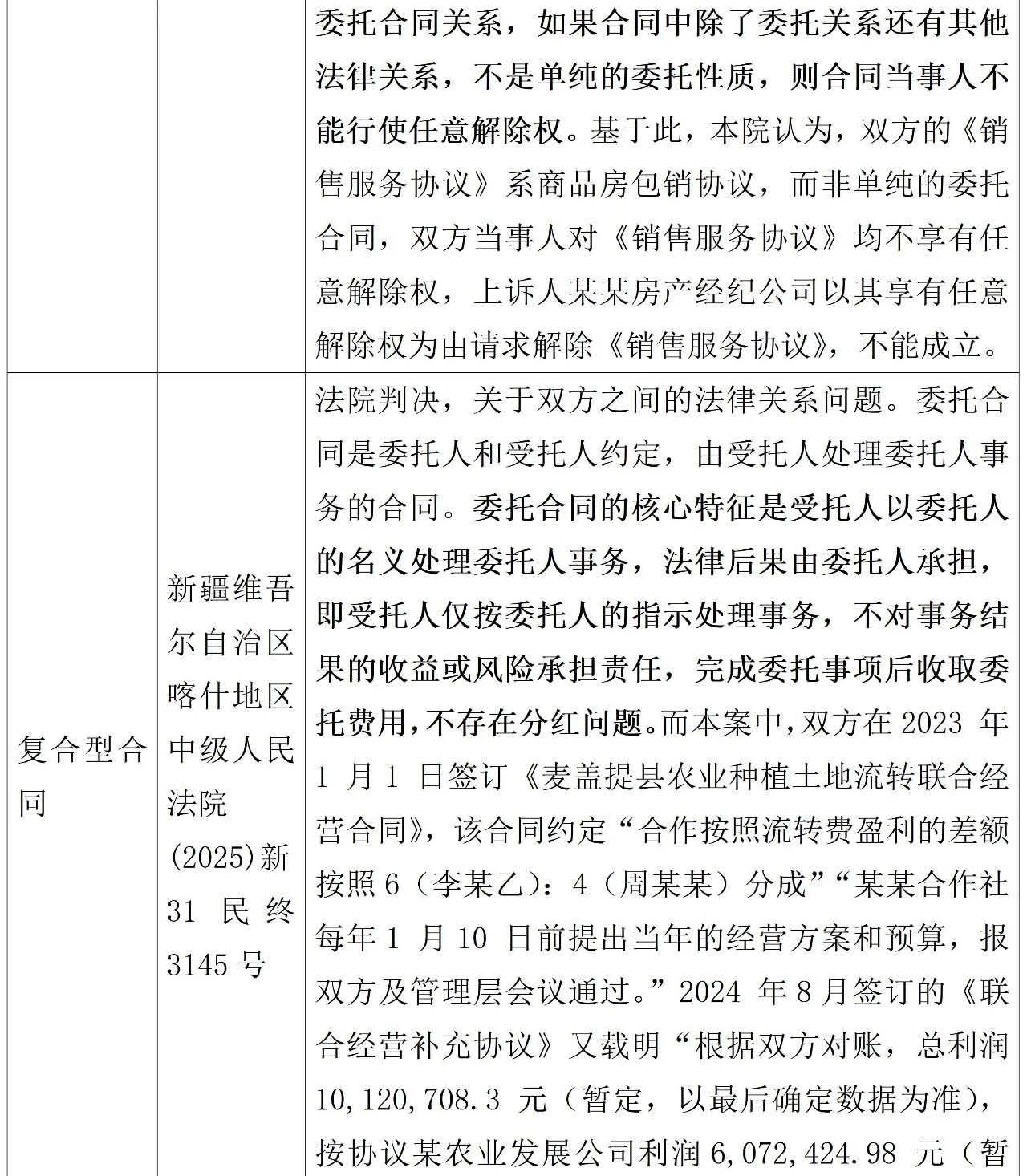
法院普遍确立了穿透式审查标准,即不受合同名称拘束,而以约定的实质权利义务内容作为定性依据。上海市第二中级人民法院在(2017)沪02民终4388号判决中明确指出,案涉合同虽名为《代理操作合同》,但其内容兼具中介、委托、服务等多种要素,故应认定为复合型合同。贵州省贵阳市中级人民法院在(2022)黔01民终3163号判决中也强调,商品房包销关系虽包含委托代理销售内容,但因包销人承担兜底回购义务,已超出单纯委托合同范畴,应当认定为包销合同关系。可见,法院在定性环节的核心关切在于合同是否形成了超越单一典型合同的利益与风险共担结构。
2、复合型合同不适用任意解除权
当合同中融入了买卖、担保、合作经营等多个要素,使双方形成利益与风险共担的商业合作关系时,法院倾向于认为,此种复合型关系已不具备适用任意解除权的制度基础。贵阳中院在(2022)黔01民终3163号判决中明确指出,委托合同的任意解除权只能适用于单纯的委托合同关系,如果合同中除了委托关系还有其他法律关系,则合同当事人不能行使任意解除权。新疆维吾尔自治区喀什地区中级人民法院在(2025)新31民终3145号判决中也持相同立场,认为案涉合同约定利润分成、共担经营风险,构成合作经营性质的复合合同,故不享有任意解除权。上述裁判观点表明,法院倾向于通过限制任意解除权的适用,维护复合型交易关系的稳定性。
3、区分审查报酬与对应义务的履行
复合型合同的报酬机制通常呈现结构性复合的特征,即合同对价对应多重不同性质的合同义务。法院在审理时,注重对报酬构成与义务履行进行对应性审查。在(2017)沪02民终4388号判决中,上海市第二中级人民法院注意到,合同约定的对价按照销售回款比例支付,该对价包含了受托代理、提供相关服务的多重内容。这一审查思路的实质是法院倾向于将复合型合同的报酬拆解为若干组成部分,分别判断其对应的合同义务是否已履行,既尊重了复合型合同的复杂对价结构,也避免了因部分义务未履行而导致整个合同对价丧失基础的简单化裁判。
4、风险分配应尊重约定,界定责任
复合型合同的重要特征在于风险分配的复合性。法院普遍尊重当事人关于风险分配的约定,并据此界定各方责任。贵阳中院在(2022)黔01民终3163号判决中强调,包销期满包销人承担销售风险并购入全部剩余商品房,是商品房包销关系的主要特征,包销人不仅承担代理销售风险,还需承担市场销售不畅的商业投资风险。新疆喀什中院在(2025)新31民终3145号判决中同样认可了当事人关于共担经营风险的约定。若一方在合同中作出实质性保证或承诺承担特定风险,则当该风险实际发生时,其不能以委托合同中受托人不承担商业风险为由推卸责任。
5 结 语
开篇甲乙双方签订的《股权收购委托合同》虽冠以委托之名,但其权利义务内容已远远超出单纯委托关系的范畴,融合了委托、服务、担保、买卖等多种典型合同的核心要素,笔者认为应定性为复合型合同。
首先,将本案合同定性为复合型合同,既是穿透合同形式、审查实质权利义务的必然结论,也是对复杂商事交易模式创新性的应有尊重。具体而言:合同的委托要素体现在乙公司按照甲公司的委托,执行收购目标公司股权的具体事务;合同的服务要素体现在乙公司需协调完成尽职调查、协助发行基金产品等一系列需要专业技能与独立判断的专业服务内容;合同的担保要素核心体现为乙公司需对目标公司的资质、债务状况作出实质性保证,此为对交易标的(目标公司股权价值)的质量承诺与风险承担;买卖要素体现在合同约定的100万元总价款明确包含了股权转让价款,乙公司虽非股权直接卖方,但其在交易结构中的角色、款项的构成与支付流向,均与促成股权所有权(或控制权)转移这一财产权利变动的目的紧密相连。上述要素并非简单叠加,而是相互交织、互为条件,共同服务于“甲公司取得具备基金资质的股权并成功发行产品”这一整体商业目的。
其次,复合型合同的定性具有重要的司法后果:其一,排除《民法典》第933条任意解除权的适用,维护复合型交易关系的稳定性;其二,确立合同整体解释原则,避免将某一要素孤立适用该要素所属合同类型的规则;其三,引导风险合理分配,乙公司对目标公司资质的实质性保证应作为其自愿承担的风险责任予以认定;其四,为责任认定提供规范基础,基金产品发行失败是否构成违约,应结合乙公司在复合型合同中的多重角色综合判断,而非简单套用委托合同的过错责任原则。
综上,在商事交易日益复杂的背景下,合同形式的创新与法律要素的融合已成为常态。合同的形式自由,必须以权利义务的清晰界定为前提;法律的精准适用,必须以穿透商业实质为根基。无论是司法裁判者还是市场参与者,唯有在复杂的利益交织中始终保持对合同本质的清醒认知,才能真正实现从“定分”到“止争”的跨越,让法律成为商业创新的护航者。