有限公司股东该如何行使知情权?
实务中,中小企业股东之间的纠纷屡见不鲜。很多小股东不直接参与公司的经营与管理,甚至对公司的经营情况一无所知。在得知公司因经营不善而亏损后,才开始着手了解公司的经营,希望能够挽回自己的损失。此时,行使股东知情权是股东了解公司经营状况的重要手段。
2023年修订的公司法(“新《公司法》”)对股东知情权的规则做了巨大修订。本文仅就有限公司股东知情权的规则进行梳理和分析:

根据上述对比,新《公司法》对有限公司股东知情权的修订包括以下几个重要方面:
01. 扩大了股东对公司普通信息资料的知情权(即股东可查阅和复制的资料范围)
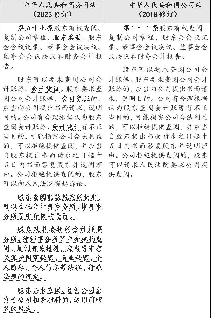
新《公司法》将股东名册纳入股东可查阅和复制的资料范围。修订后,股东可查阅和复制的材料包括:(1)公司章程、(2)股东名册、(3)股东会会议记录、(4)董事会会议决议、(5)监事会会议决议、(6)财务会计报告。
对于这6种公司的常规文件,股东享有不受限制的查阅与复制权,无需股东证明其目的正当,属于“绝对知情权”。
股东名册是确认股权归属及股权转让生效的权利凭证。因其在法律上构成了股东行权的基础依据,并实时反映着公司成员结构的动态变化,新《公司法》的该项修订旨在确保每位股东均能便捷地查阅与获取股东名册。
02. 扩大了股东对公司特殊信息资料的知情权(即股东可查阅的资料范围,但不能复制)
新《公司法》明确将会计凭证纳入查阅权范围。修订后,股东可查阅的材料包括:(1)会计账簿、(2)会计凭证。
相较之下,股东对于会计账簿与会计凭证仅享有查阅权,而不包括复制权。股东在行使该项权利时,还应当向公司提出书面请求并说明目的。如果公司有合理根据认为股东存在“不正当目的”,可能损害公司合法利益的,可以拒绝其查阅,但应在股东提出请求之日起十五日内书面答复并说明理由。若股东对此拒绝决定不服,则可依法向人民法院提起诉讼。
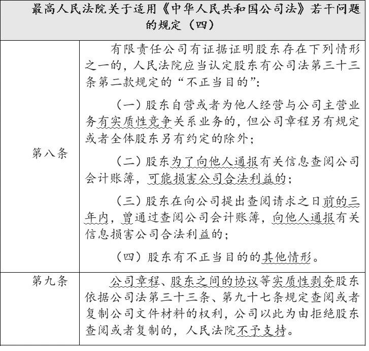
证明股东存在“不正当目的”的举证责任由公司承担。最高人民法院关于适用《中华人民共和国公司法》若干问题的规定(四)(“《公司法解释四》”)列举了3种被认定为“不正当目的”的情形,以及“禁止实质性剥夺股东知情权”的情形,具体如下:
公司不能通过公司章程或者股东之间订立的其他协议来实质性剥夺股东的知情权。仅就会计账簿和会计凭证,公司若能举证证明股东的“不正当目的”,才能拒绝股东查阅。
03. 优化了委托查阅的规则
新《公司法》明确股东可以委托会计师事务所、律师事务所等中介机构而非自然人个体,且不再要求股东本人在场,并将委托辅助查阅时的保密义务扩展至包括国家秘密、商业秘密、个人隐私和个人信息等敏感信息。
实务中,股东一般不具有财务等专业知识,即便可以查阅会计账簿和会计凭证,也未必能充分理解其中包含的专业信息。同时,新《公司法》取消了股东本人在场的限制,可以由会计师事务所、律师事务所等具有专业知识和技能的中介机构代表股东对会计账簿和会计凭证进行查阅。
04. 扩大了股东及其委托的中介机构的保密义务客体
根据新《公司法》,股东及受托的中介机构对其在查阅公司资料过程中所获悉的任何商业秘密,均负有严格的保密义务,不得泄露或非法使用。一旦违反此项义务,给公司造成损失的,应当依法承担赔偿责任。《公司法解释四》第十一条规定的保密义务客体仅仅是商业秘密,新《公司法》将保密义务客体扩大为国家秘密、商业秘密、个人隐私和个人信息,目的是防止股东知情权的滥用,确保公司在向股东披露公司资料的同时,其核心竞争利益与经营安全不致遭受侵害。

05. 增加了穿透查阅规则(即查阅、复制全资子公司的材料)
母公司股东查阅、复制全资子公司资料的具体规则适用本条前四款的规定。
此款规定属于制度创新。在新《公司法》修订之前,母公司作为其全资子公司的唯一股东不能跨越公司层级,直接要求查阅、复制其全资子公司的相关资料。然而,随着市场经济的深化发展,企业采用母子公司、集团化架构进行运营已十分普遍,有些母公司是纯粹的控股公司,本身并无业务。在此背景下,允许母公司股东直接查阅或复制全资子公司的相关资料,既是保障股东(即母公司)的核心利益,也符合公司治理现代化的发展趋势。
具体而言,对于公司普通信息资料,母公司(即全资子公司的唯一股东)享有绝对的查阅权,可以查阅、复制:(1)公司章程、(2)股东名册、(3)股东会会议记录、(4)董事会会议决议、(5)监事会会议决议,以及(6)财务会计报告。对于公司特殊信息资料,母公司(即全资子公司的唯一股东)仅能查阅(不能复制):(1)会计账簿和(2)会计凭证。此外,母公司在行使股东知情权时,同样应当遵守保密义务,并且享有委托查阅的权利(具体适用同上文,此处不再赘述)。