新规解读|《上市公司监督管理条例(公开征求意见稿)》重点条款解读
2025年12月5日,中国证券监督管理委员会(以下简称“证监会”)发布《上市公司监督管理条例(公开征求意见稿)》(以下简称“《条例》”),这标志着我国资本市场首部针对上市公司监管的行政法规即将落地。此前,我国资本市场针对上市公司的监督管理规则散落在证监会制定的不同文件中,相关文件包括《上市公司治理准则(2025修订)》《上市公司章程指引(2025修订)》《上市公司重大资产重组管理办法(2025修正)》《上市公司分拆规则(试行)》《上市公司独立董事管理办法(2025修正)》《上市公司收购管理办法(2025修正)》以及证券交易所发布的相关指引规则等。虽然前述文件一定程度上已经为上市公司监管工作树立起各方面的操作规范,但前述文件总体上停留在部门规章与行业自律性规范层面,文件的法律位阶较低且体系分散。与此同时,法律层面的《公司法(2023修订)》《证券法(2019修订)》针对上市公司的监管规定相对匮乏与宽泛。在该情况下,《条例》的出现填补了上市公司监管层面高位法的缺位问题,对于系统提升上市公司监管的法治化水平、夯实资本市场高质量发展法治根基具有重要意义。
根据证监会公布的《关于〈上市公司监督管理条例(公开征求意见稿)〉的说明》,《条例》共八章七十四条,其核心内容可概括为六大方面,包括明确上市公司监管总体要求、完善公司治理要求、强化信息披露监管、规范并购重组行为、加强投资者保护以及规定监督管理和法律责任。本文将聚焦《条例》中公司治理、信息披露、并购重组、投资者保护、监督管理、法律责任等核心章节的关键条文,重点分析其新增内容及监管变化要点,并展开系统解读。
01. 公司治理:强化各方义务与中小股东权利保障
《条例》第六条至第二十九条集中规定了上市公司治理的具体要求与核心规范,彰显了从“形式合规”向“实质有效”的监管转向。

02. 信息披露:构建全链条责任与财务造假防控体系
针对上市公司信息披露中存在的“财务造假”情况,《条例》第三十至四十条构建了穿透式、全链条的问责体系。

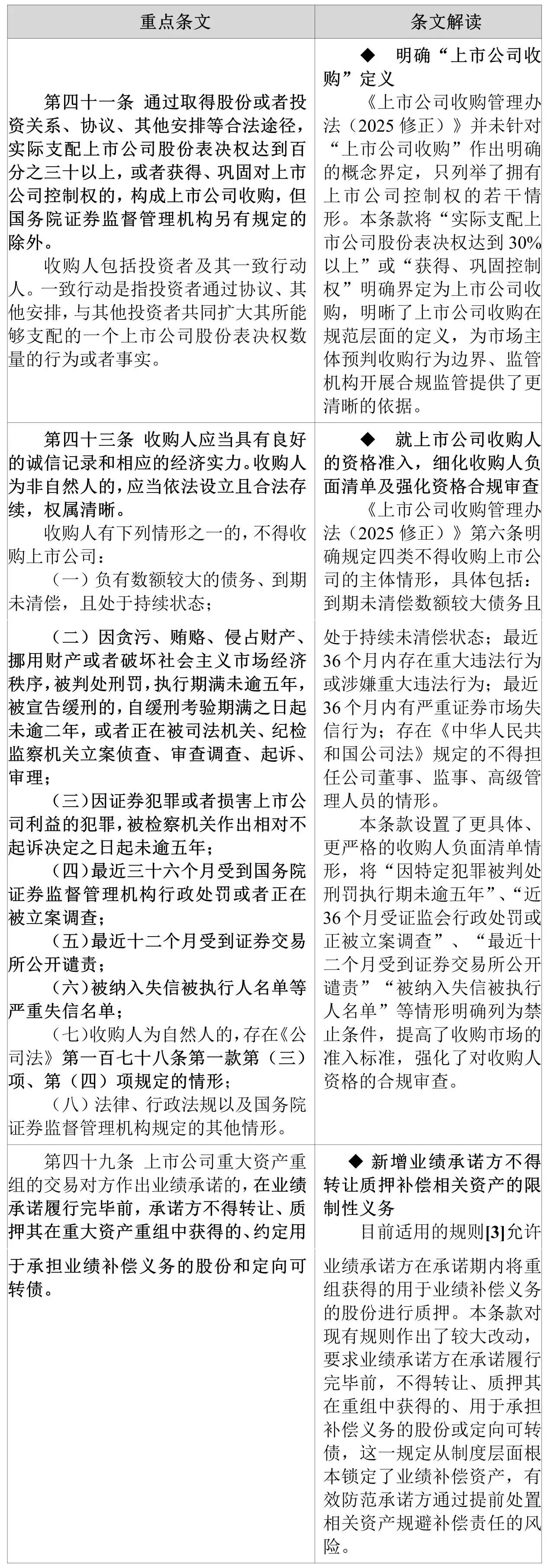
03. 并购重组:规范收购行为与强化持续责任约束
《条例》第四十一条至五十一条对上市公司领域内存在的并购重组活动进行了系统规范,旨在促进市场资源优化配置。

04. 投资者保护:优化回报机制与完善权利救济路径
《条例》第五十二条至第五十八条对于投资者保护的相关事项进行了规定,通过鼓励常态化分红、赋予退市异议股东股份回购请求权等具体措施,切实增强了投资者的获得感与话语权,回应了市场长期关切。

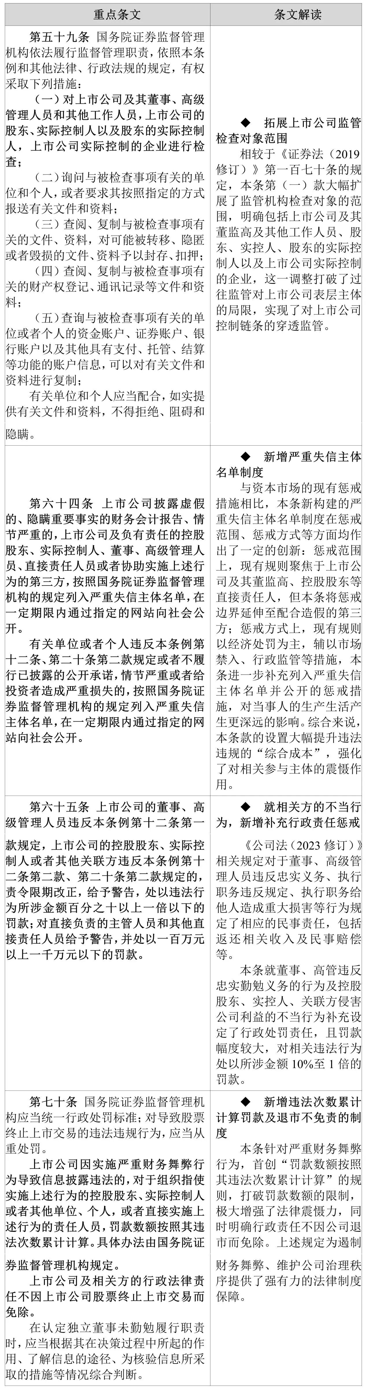
05. 监督管理与法律责任:多维度强化监管执法与惩戒力度
《条例》第五十九条至第七十二条全面升级了监管手段并大幅加重了法律责任,旨在实现对与上市公司相关违法违规行为的有力震慑与精准打击。

06. 结语
纵观全文,《条例》展现出从“形式合规”到“实质有效”的深刻监管转型。在公司治理层面,细化忠实勤勉义务,创设针对控股股东、实际控制人不当行为的内部制衡与债务抵偿机制;在信息披露层面,构建贯穿公司内部审计委员会、外部协作方乃至全链条协助主体的防控与问责体系,并配套以造假利益追回制度,显著提升了财务舞弊的综合成本;在并购重组与投资者保护层面,规则通过明晰标准、畅通救济渠道,致力于促进市场公平与效率,切实回应投资者关切。同时,严重失信主体名单制度、按违法次数累计罚款、穿透式检查权以及退市不免责等创新规定体现了监管零容忍的态度,《条例》通过制度设计将行政、民事、声誉惩戒有机结合,营造出“不敢违、不能违”的上市公司市场生态。
《上市公司监督管理条例(公开征求意见稿)》的制定,利于我国资本市场上市公司监管迈入系统性、法治化的新阶段。作为首部专门针对上市公司监管的行政法规,填补了高位阶法律的空白,将散见于部门规章与自律规则中的成熟监管经验上升为统一的法定要求,极大地提升了监管的权威性与稳定性。
脚注:
[1].本文表格中黑色加粗条文为《条例》较现有监管规则变动或新增部分。
[2].根据《上市公司独立董事管理办法(2025修正)》的相关规定,中小股东是指单独或者合计持有上市公司股份未达到百分之五,且不担任上市公司董事、高级管理人员的股东。
[3].《监管规则适用指引——上市类第1号》第三条“业绩补偿保障措施”中规定,如业绩承诺方拟在承诺期内质押重组中获得的、约定用于承担业绩补偿义务的股份,重组报告书应当载明业绩承诺方保障业绩补偿实现的具体安排……
[4].《上市公司监管指引第3号——上市公司现金分红(2025修订)》第三条第(二)款:公司的利润分配政策尤其是现金分红政策的具体内容,利润分配的形式,利润分配尤其是现金分红的具体条件,发放股票股利的条件,年度、中期现金分红最低金额或者比例(如有)等。鼓励上市公司在符合利润分配的条件下增加现金分红频次,稳定投资者分红预期。